ラッチ&ショットスイッチ
スイッチを1度押すとONになり、もう一度押すとOFFとなるラッチスイッチと、
スイッチを押すと一回押すとスイッチがON、設定時間スイッチONを保持しスイッチがOFFするワンショットスイッチを1つの基板に収めました。
タッパーに基板を収納しました
完成の様子
右側のトグルスイッチで、ワンショットスイッチ、ラッチスイッチを切り替えます。左側のボリュームは、ワンショットスイッチの設定時間です。(約10秒〜30分程度)
いろいろなコンデンサを実装し、コンデンサを切り替えワンショットスイッチの時間設定範囲を変えられるようにしました。
9Vの電池でも動作は可能ですが、今回の製作では、ACアダプターを接続して使用することにしました。
電池寿命を考慮し、回路が動作していないときは電流が流れないように工夫しました。

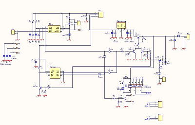
回路図
回路は、今までの回路とは違い少々複雑になっており部分点数も多くなっています。
どなたでも確実に製作出来るよう、挿し部品を使い基板化しました。
製作した基板の様子
基板の接続例です。
ワンショットスイッチの時間を固定でお使いの場合は、設定ボリューム(トリマー)を基板に実装しても使用できます。
【接続例】