スイッチラッチ
スイッチを一度押すと、スイッチONになり、もう一度押すとスイッチがOFFとなる回路を作ります。
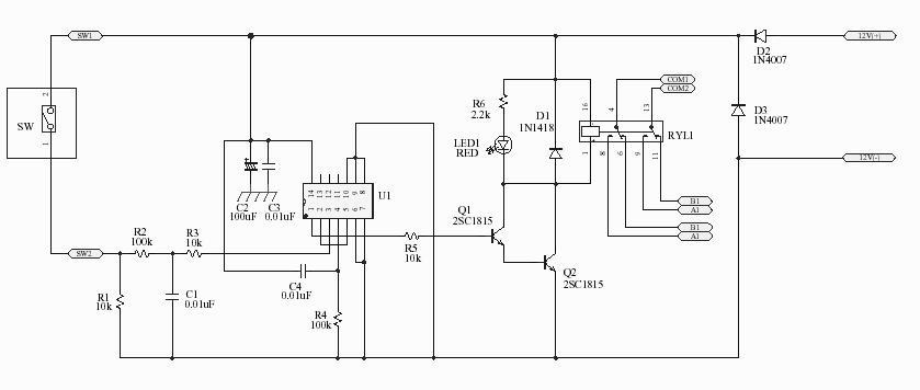
スイッチラッチ動作を実現するICとリレーとその駆動回路で構成されています。
電源電圧は12Vです。.リレーはC接点、2回路入りを使用しました。
ユニバーサル基板に部品を実装していきます。部品面の様子です。

部品面の様子

ユニバーサル基板の裏面の様子です。
写真のように、錫めっき線を使って各部品を繋いでいきます。
この基板にモーメンタリー型のスイッチを接続して使用します。
電源を入れて時はリレーはOFFしています。スイッチを押すとリレーがONします。
またスイッチをさらにもう一度押すとリレーがOFFします。
基板のブロック図と接点部とスイッチの接続位置です。
矢印のみはリレーの接点です。


回路は下記です。

リレー端子接続説明
使用したリレーは、シングルスティブル、ノンラッチ型です。接点は2回路入りのC接点です。
トランジスタがOFFのときは、COM1とB1が繋がっおります。トランジスタがONのときは、COM1とA1が繋がります。
纏めると下表のように繋がります。
| トランジスタON | トランジスタOFF |
| COM1-B1 | COM1-A1 |
| COM1-B2 | COM1-A2 |
リレーの接点にBDアダプターなど制御したい対象を接続します。
リレーの接点には、電流容量や電圧が決まっていますので、よくリレーの規格を見る必要があります。
最大規格ではなく余裕を見て使用します。
IC U1は、Dフリップフロップ、TC4013BPを使用します。
リレーにBDアダプターを接続し、おもちゃのスイッチに使用すると良いかも知れません。