LED光点滅回路
非安定マルチバイブレータを使ったLEDの点滅回路を製作してみました。
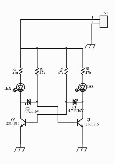
LEDは交互に点滅を繰り返します。回路は下記のようになります。
LEDは電気を通すと光るダイオードです・・・・。
R4とC1、R3とC2の大きさによって点滅する周期は決まります。
Q1とQ2のトランジスタが交互にON/OFFを繰り返すため、LEDが交互に点滅します。
点滅する周期は概ね、T=1.4*C*Rとなります。
電源電圧は5Vです。回路図中のCN1から印加します。
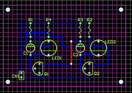
この回路を、ユニバーサル基板で作るためのパターンを設計しました。実体配線図になります。

この実体配線図は、部品を挿す方から見た図になります。
ここまで出来たのでいよいよ部品をユニバーサル基板に実装していきます。
青い線は、錫めっき線を使って錫めっき線を使って繋いでいきます。
赤い線は、ビニールコードを使って繋いでください。

図面通りに実装していきます。図面の青色の部分をユニバーサル基板の部品と反対側のパターンを錫めっき線などを使って、繋いでいきます。
赤色はジャンパー線です。
完成した様子です。


錫めっき線のある方の実体配線図は、配線面から見た図面に直して印刷しています。
| No | 部品番号 | 機能 | 型名又は定数 | 数量 | メーカ等 |
| 1 | R1・R2 | 抵抗 | 470Ω 1/6W | 2 | |
| 2 | R3・R4 | 抵抗 | 47kΩ 1/6W | 2 | |
| 3 | C1・C2 | 電解コンデンサ | 4.7uF/16V | 2 | |
| 4 | Q1・Q2 | トランジスタ | 2SC1815 | 2 | 東芝 |
| 5 | ユニバーサル基板 | 1 |
スイッチを押したら点滅する・・・用途はありそうです。ブザーと組み合わせて、音と光の点滅で目立つように工夫するのも良いかと思います。