コントロール機能付きLED点滅回路
コントロール電圧12Vが加わるとLEDの点滅が止まり、12Vが印加が止まるとLEDの点滅し始めるLED点滅回路を作ります。
LEDの点滅速度を可変できるようにします。
また、LEDの点滅は2個づつのLEDが交互に点滅するようにしました。
電源電圧は12Vとし、LEDのの点滅には、当HPの12V起動LED点滅回路を応用することします。
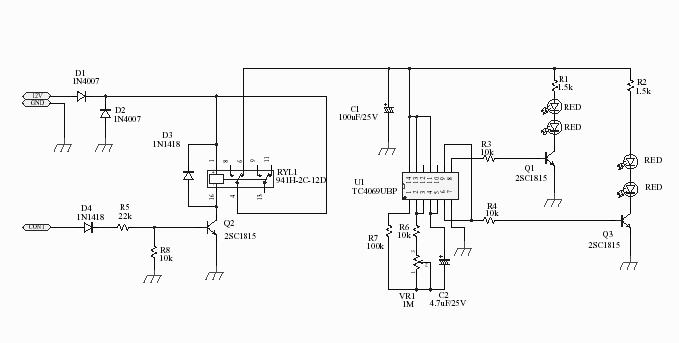
コントロール信号で駆動用電源を制御するためにリレーを使いました。
コントロール信号(12V)が加わるとリレーを駆動させます。
リレーのB接点にはLED点滅回路の電源が接続されており、リレーがONするとLED点滅回路の電源が切れる仕組みです。
リレーには12Vをそのまま入力してもよいのですが、コイルなどのショートでコントロール信号の電流が流れないようにトランジスタで受けることにしました。
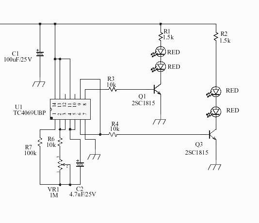
駆動回路の詳細を図1に示します。回路全体は図2にあります。図3はLED点滅回路です。
LED点滅回路は、TC4069の発振回路と発振出力と反転したものでLED駆動用トランジスタ(Q1、Q3)を動作させます。
これでLEDが交互に点滅します。VR1で点滅の早さを変えます。
D4のコントロール信号(12V)を加えるとリレーが駆動しLEDの点滅を止めます。
(図1)

(図2)

図3
実装した基板の様子です。

(実装の様子)