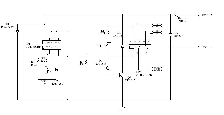
12V駆動LED点滅回路
CR発振回路を利用したLED点滅回路を製作します。電源電圧は12Vとしました。
点滅するLEDの他リレーも駆動しています。
点滅時間の設定時間は実測を行ってみましたが、約 0.1秒〜3秒くらになっています。
回路図を図1に示します。VR1を回すことで点滅周期が変わります。

図1
ユニバーサル基板で図1の回路を製作してみます。
部品面の様子を図2に示します。

図2

図3
半田面で配線を行っております。その配線の様子です。
ICの外観とIC内部の回路の様子を図4、図5に示しています。
図4
図5