赤外線リモコン中継器
リモコンが届かない棚の奥や、影になっている場所にリモコン波(赤外線)を中継しリモコン波を届くようにするキットです。

組み込み済み基板

基板表

基板裏
基板サイズ45mmx30mm
部品は殆ど面実装部品を使っていますので組み立てには注意が必要です。
リモコンの赤外線を受光部で受け、データを取り出します。データからリモコンの赤外線を再度作り直して発光部よりリモコン波を発信します。
電源電圧は、9V〜12Vで動作します。
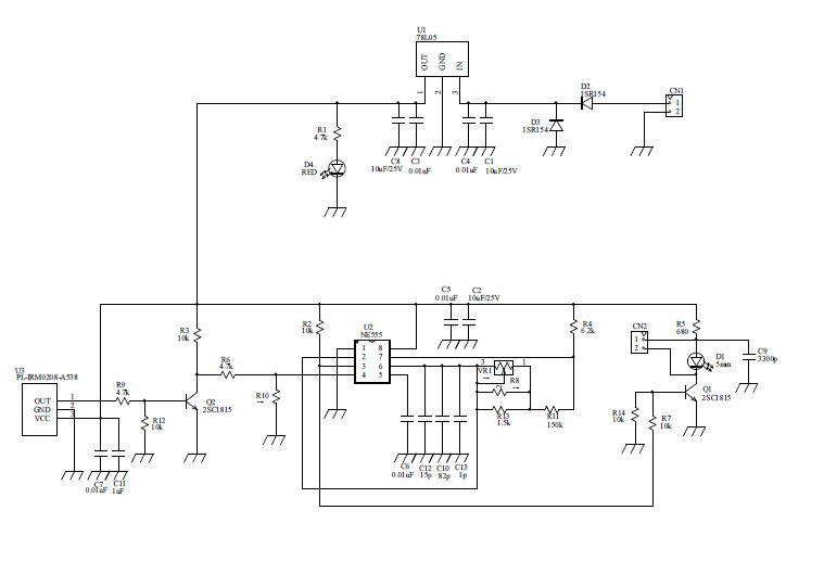
回路図を示します。
U3で赤外線リモコンの信号を受光します。データだけを取り出しU2リセットします。
U2は、タイマーIC 555を使った、38KHzの発振回路です。
受光した赤外線のデータに応じて、38KHzの発振回路が制御されるので、受光したデータをそのまま中継することが可能となります。
安価の製作でき、実用性のある電子工作です。