LED調光回路
LEDの調光回路を製作しました。
調光は、インバータを使った発振回路で構成します。
発振している矩形波のON/OFFの比率(デュティー)を変えることにより、LEDの駆動用トランジスタのベースを制御します。
PWM型調光回路となります。
パルス幅を変化させるのにPICなどマイコンを使った回路は、たくさん紹介されていると思いますが、
ここでは、ロジックIC(TC4069)を使ってパルス幅を変化させることにしました。
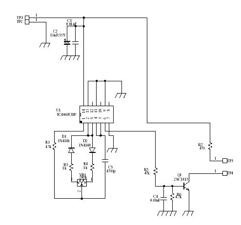
回路図を下記に示します。ボリュームの位置により抵抗の比率が変わります。これにより発振パルスのデュティーが変わってくれます。ICの6ピンからパルス波が出力されます。
電源電圧はDC9V〜12Vまで動作します。
ボリューム位置でのICの出力ピンからのパルス幅の様子を見てみましょう・・・

ボリュームを絞ったときの波形このときLEDはうす暗く点灯

ボリュームを回した時の波形、このときLEDは明るく点灯。
回路図は、下記おようになります。

LEDは、トランジスタのコレクタ(TP4)とTP3に白色LEDを2個直列に繋ぎました。
次は、LEDの点灯の様子です。


左:明るく点灯 右:暗く点灯

基板の様子です。