スイッチを一度押すと暫くLEDが点灯する回路
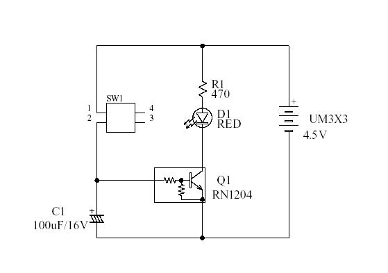
トランジスタ、抵抗、LED、電解コンデンサ、スイッチ各1個で構成される非常に簡単な回路です。回路図は図1です。
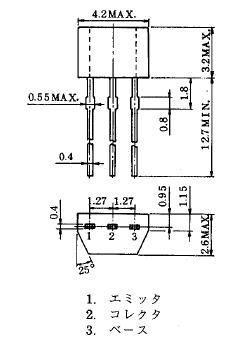
トランジスタは、東芝製デジトラ RN1204を使っています。

図1
デジトラは、バイアス抵抗がトランジスタに内蔵されているものです。RN1204抵抗は、図3の等価回路でわかるよう47kΩです。
スイッチを押すことにによって電解コンデンサC1に蓄えられた電気が47KΩの抵抗を通じてトランジスタのベースに電流が流れ
トランジスタをONさせています。トランジスタがONすることで、コレクタに繋がれたLEDに電流が流れて点灯します。
電解コンデンサに蓄えられた電気がなくなるとトランジスタはOFFしLEDも消灯します。

図2

図3
LEDの点灯時間は約10秒程でしす。
次に、電解コンデンサC1の容量を100μFから10μFへ変えてみます。LEDの点灯時間は短くなっているものと思います。
さらに電解コンデンサC1を取り外してみます。スイッチを押している間だけLEDが点灯するようになります。
電気を蓄えるコンデンサの働きが体感できることと思います。。。。
図4はユニバーサル基板に組み立てた様子です。

図4