ヘッドフォンアンプ

オペアンプで作る、実用的で簡単なヘッドフォンアンプを作ります。Chumoy型と言われているヘッドフォンアンプです。
タカチのプラケース SW100に収めました。
Ipodなど音楽プレーヤーをヘッドフォンで聞く時に使っています。
完成の様子からです。

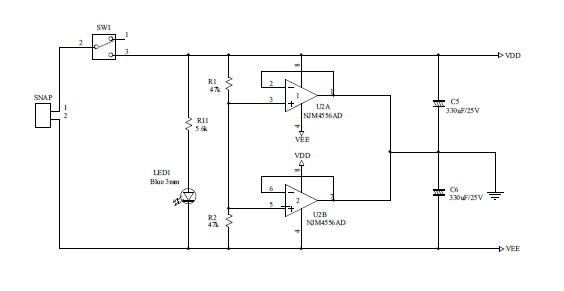
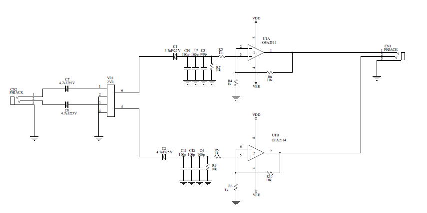
回路図は下記の通りです。
オーディオアンプにOPA2314 電流ブースト用に NJM4556を使用しました。
電源はDC9V〜12Vくらいまで動作します。
私は、12VのACアダプターを繋げるように、DCジャックを取り付け、部屋で音楽を楽しんでいます。
基板はユニバーサル基板で組み立てました。またオペアンプを交換できるように、ICソケットを使用しました。
ケースに組み込んだ様子ですが、これは、006P版です。電池スナップつけました。
簡単・安価に製作が出来ます。音質もよく実用的なヘッドフォンアンプです。